9 июня 2025 в 12:58
Сегодня мы посетим уникальное место: сверхсекретный российский военный объект. А находится он, внезапно, в Испании — стране НАТО! Мы попытаемся туда попасть и выяснить, откуда он вообще там взялся.
Но это потом, а пока подумайте: помните ли вы себя в возрасте четырех лет? Чем вы занимались, чего добились? Возможно, уже в этом возрасте жизнь прошла мимо вас. Пока вы изучали букварь или наряжались в ежика или лисичку на детском утреннике, кто-то в этом возрасте проворачивал сложные сделки и делал серьезные инвестиции.
Мы нашли наверное самого успешного ребенка в мире. Ее зовут Николь, когда ей было четыре года она совершила выгодную сделку с оборонным российским предприятием и стала собственницей великолепной 1 200 метровой виллы на живописном берегу Средиземного моря.
Эта маленькая девочка, имя которой мы случайно обнаружили в реестре испанской недвижимости, как за ручку вывела нас на гигантскую коррупционную схему. Вопиющее богатство, безумный пир во время чумы и десятилетия полной безнаказанности. Сегодня мы расскажем вам историю оборонного магната, чиновника и долларового миллиардера. Историю, которая своим масштабом и наглостью превзошла всё, что вы видели раньше
Вы вряд ли знаете нашего сегодняшнего героя в лицо или по имени. Он один из тех, о ком не рассказывают в новостях, у кого не берут большие интервью. Он всегда на втором плане. Незаметен и непубличен; не привлекает к себе особого внимания. И это не просто так.
Представительный, седовласый господин, дорогой синий костюм, роскошное кожаное кресло, портрет молодого Путина за спиной. Его зовут — Николай Александрович Колесов.

Вы, скорее всего, и знать не знаете, кто это такой. Ну разве что зрители из Амурской области сейчас нахмурятся задумчиво и начнут припоминать: «Стойте, а не наш ли это бывший губернатор? Он ещё прославился скандалом с кабинетом!». Он, приехав в Амурскую область, первым делом заказал себе строительство кабинета. И не просто кабинета, а 400-метрового помещения с колоннами, лепниной, сусальным золотом и художественным паркетом за почти 4 миллиона. Обошёлся такой кабинет в 100–150 млн рублей, что на тот момент хватило бы на 77 двухкомнатных квартир в центре Благовещенска.

Николай Колесов действительно был губернатором Амурской области. Путин его назначил в 2007 году. Колесов был абсолютно карикатурным персонажем, будто бы списан с Гоголя или Салтыкова-Щедрина. Например, устроил фотосессию в городской бане (которую срочно отремонтировали по такому поводу).

Еще строил себе госдачу, притащил с собой из Татарстана, откуда он родом, целую свиту помощников: от специальной женщины Галины, которая готовила ему эчпочмаки и беляши, до министров правительства. Правда, четыре министра и вице-губернатор уехали из Амурской области с уголовками. Однажды, они решили слетать развеяться на турбазу на Камчатку, а потом выяснилось, что перелет их оплатила областная больница, которая оформила эту поездку, как медицинскую перевозку несуществующего больного.
В мае 2008 года Колесов говорил, что его «не сковырнуть никаким гвоздодером», а через пару месяцев ушел в отставку «по собственному желанию», не просидев в кресле губернатора и полтора года.
Но главное кредо Колесова — отнюдь не губернаторство. Колесов — оборонщик. Сразу после отставки в 2008 он оказался (нет, не в колонии), а на очень впечатляющем посту — в Ростехе.
Путин создал Ростех незадолго до этого, в конце 2007 года, чтобы собрать в одну подконтрольную государству компанию львиную долю российской промышленности (оборонки в первую очередь). А управлять всем этим (читай: помогать воровать) он назначил своего старинного друга и коллегу по КГБ Чемезова.

В собственность Ростеха передали сотни российских заводов, предприятий, конструкторских бюро, которые группировались в специализированные холдинги или концерны. Одним из них стал созданный в 2009 году КРЭТ — Концерн Радиоэлектронные Технологии — и его сразу возглавил наш опозорившийся губернатор Колесов. В КРЭТ вошло около 100 разных предприятий, 60 с лишним тысяч сотрудников. Они разрабатывают электронику для гражданской и военной авиации, радиолокационные станции, комплексы радиоэлектронной борьбы, системы опознавания, наведения, навигации — список бесконечный.

Госкомпанией КРЭТ Колесов управлял целых 12 лет. А в 2021 году, он отправился (нет, снова не в колонию), а на повышение внутри Ростеха. Сегодня он возглавляет Вертолеты России, холдинг, который объединяет все вертолетостроительные предприятия страны. Там разрабатывают, собирают, обслуживают, ремонтируют и продают военные и гражданские вертолеты. Вертолеты России произвели треть вообще всех боевых вертолетов в мире.

В общем, Колесов — государственный управленец с большой буквы. Топ-менеджер военно-промышленного комплекса. Без преувеличения, один из ключевых оборонщиков страны, чьё имя мы все должны знать. Колесов гораздо важнее и тяжеловеснее любых министров, которые, в отличие от него, на слуху; аж три министра обороны сменились (Сердюков, Шойгу, Белоусов), а позиции Колесова непоколебимы при любом из них — он, как был, так и есть. И всё это потому, что сотни заводов, которыми Колесов управляет, делают так, чтобы у Путина было чем воевать.
Вот он — нарядный государственный муж, стоит в форме, в фуражке, увешан медалями похлеще генералов и ветеранов войн. На шее — Орден за заслуги перед отечеством, в руках теребит георгиевскую ленточку. Каков патриот!

И ничего не выдает в нем подвоха. Ну разве что кроме пакетиков от украшений Тиффани, скромно сложенных за его спиной, и часов Бреге за 45 миллионов рублей.

На самом деле Колесов всегда совмещал государственную службу и бизнес. Об этом не понаслышке знают жители Татарстана, знакомые с семейством Колесовых гораздо лучше и дольше, чем любой из нас.
В Казани есть знаменитый завод Элекон с очень интересной судьбой.

Завод создали в 1939 году, при Сталине. Во время Великой Отечественной войны работал на нужды фронта: делали радиаторы для самолетов и танков, тары для патронов, кольца для гранат и даже пуговицы для военной формы.

После войны у завода меняется профиль и тут начинают собирать штепсельные разъемы. Элекон становится крупнейшим в СССР производителем электрических соединителей. Потом в конструкторском бюро начинают разрабатывать новейшие приборы связи и другую радиоэлектронику. На Элеконе делают бортовой радиоаппарат и прибор для контроля траектории для космического корабля Восток-1 — на нем Гагарин впервые полетит в космос. Здесь выпускают навигационное оборудование для самолетов и делают системы распознования противника «свой-чужой».

А в 70-ых на Элеконе начинают обслуживать не только оборонку и космос, но и производить бытовые товары. Например, проигрыватель для пластинок «Электроника», у многих такой был.

Или вот такой один из первых советских калькуляторов МК-56 — это тоже Элекон сделал. На нем можно не просто складывать что-то и вычитать, но и писать программы симулирующие посадку на луну.

А те из вас, кто увлекается моделями автомобилей, знают Элекон по моделькам Камазов. Их тоже производили на Элеконе, и в какой-то момент они стали очень популярными среди коллекционеров по всей стране. Отлично сделанные, большой модельный ряд, много деталей (например, опрокидываются кабины или тент).

Потом были девяностые: советская экономика рухнула, гособоронзаказ свернули, на военную и космическую технику денег не было. Но Элекон все равно продолжил существовать благодаря как раз таким непрофильным товарам: машинкам, светильникам, какой-то бытовой мелочи.
А в 1997 году на Элеконе случилось чудо (по крайней мере, так написано на сайте завода). В это трудное время Элекон возглавил Николай Александрович Колесов. Вот он, солидный и усатый, водит по заводу президента Татарстана Минтимера Шаймиева.

Колесов провел необходимые решительные реформы, ввёл новые подходы, осуществил меры по оздоровлению предприятия. В общем, по итогам этих оздоровительных мероприятий завод Элекон чудесным образом оказался в собственности у самого Колесова и его семьи. Как это произошло — точно восстановить невозможно (отчетность за тот период крайне обрывочная), но можно проследить исчезновение из списка акционеров доли Комитета госимущества Татарстана, а затем и доли Оборонпрома (входящего в Ростех).

А потом — появление в списке самого Колесова и подконтрольных ему фирм.

Это не просто пересказ истории Элекона, без этого контекста невозможно понять весь абсурд: 80 лет истории, работа над эпохальными проектами типа первого полета человека в Космос, уникальные разработки. И как же мы удивились, когда обнаружили, что у основанного еще при Сталине завода Элекон есть принадлежащий им объект в Испании — на Пальме-де-Майорке.
Роскошная вилла до середины 2022 года была записана на Элекон. Наверное, это будет сюрпризом, для тех, кто там работает, но завод приобрел эту недвижимость в 2014 году. Возможно, конечно, сюда выдавали путевки для особо отличившихся сотрудников, но что-то нам подсказывает, что это не так.


Достойная работа. Стабильная зарплата. Надежный коллектив. Так написано на стелле перед входом на завод Элекон в Казани.

Сюда смело можно дописать и «лучшие в мире дома отдыха», ну потому что… посмотрите сами. Прохладные воды средиземного моря, скалистый берег, пейзажи. Круглый год здесь тепло, солнечно и зелено — не то что в Казани или Москве.

Вот он, совсем недалеко от воды, наш филиал оборонного завода Элекон. Охраняется это место и правда как серьезное оборонное предприятие: мы насчитали по меньшей мере 10 камер видеонаблюдения. В доме три этажа, подземная парковка, огромные террасы. Площадь виллы — 1200 квадратных метров. Перед домом большой бассейн, он заполнен водой и прямо сейчас готов принимать отдыхающих.

Стоимость этой виллы можно оценить примерно в пять миллионов евро. Великолепное, очень приятное место. Плохие новости: заводчанам с Элекона здесь отдохнуть уже точно не получится.
В мае 2022 года, уже после начала войны, но до того момента, когда против Элекона были введены санкции Евросоюза, эта вилла успела сменить собственника. Ее записали на того, против кого санкции вряд ли введут — на гражданку Кипра, четырехлетнюю девочку.

Ее зовут Николь Николаевна Колесова, она дочь оборонщика Николая Колесова. Сейчас Николь уже взрослая, ей 7 лет, она наверняка пошла в школу и может хвастаться своим одноклассникам — у кого-то есть домик для барби, а у нее вот такой в Испании.

Абсолютно возмутительная ситуация. Семья оборонщика и путинского экс-губернатора свила гнездо прямо в Европе. Придумали какие-то схемы, оформили жилую виллу на завод, потом на ребенка, но всем же очевидно, что настоящий хозяин — Николай Колесов, сколотивший свое состояние на ВПК.
В это сложно поверить, но прямо через дорогу от филиала завода Элекон на Пальме-де-Майорке, мы нашли еще кое-что не менее интересное. Испанское название название фирмы-владельца этой виллы звучит так приятно и атмосферно: Факторя де Тамбов Электроприбор. И это, как не сложно догадаться, Тамбовский завод Электроприбор, все данные которого совпадают с данными из испанской выписки — Моршанское шоссе нумеро 36.


Здесь дом чуть менее впечатляющий, всего 500 квадратных метров, но меньшая площадь с лихвой компенсируется видами. С улицы этот дом казался обычным, но сейчас вы видим — он располагается не просто «у моря». Вилла стоит прямо у обрыва, на живописной скале, в которой для удобства выбита лестница. Позади дома шикарный двор с большим бассейном. Только представьте какой из него открывается вид. Стоимость этого дома три миллиона евро.

Тамбовский завод Электроприбор — очень серьезное оборонное предприятие. Заводу более 70 лет, сегодня они производят системы наведения и навигации для ракет Калибр, а также стратегических бомбардировщиков Ту-95МС и Ту-160. Достаточно неожиданно обнаружить, что у них есть вилла на Пальме-де-Майорке. Но и этому мы нашли объяснение.

С этой частью пальма-де-майорского оборонного кластера произошла примерно такая же история как и с виллой Элекона, переписанной на четырехлетнюю дочь Колесова. Этот дом переписали с Тамбовского завода Электоприбор на Людмилу Тэнно, старшую сестру Николая Колесова. Она получила испанскую недвижимость за несколько месяцев до начала войны — в октябре 2021 года.

Идея переписывать недвижимость на родственников не новая, это типичное поведение путинского чиновника, который пытается спрятать украденное — в первую очередь от санкций. Но за идею записать виллу на 70-летнюю сестру, мы ставим Николаю Колесову три с минусом. Ведь Людмила Тэнно сама оборнщица. Во-первых, в испанских документах она указана, как бенефициарный владелец завода Элекон.

Во-вторых, ее можно найти в совете директоров Раменского приборостроительного завода, производящего навигационные системы для истребителей и боевых дронов.

А еще она владела компанией, которая обслуживает бортовые радиолокационные станции для военной авиации.

Так что, дорогая Людмила Александровна, скажите своей испанской вилле «аста ла виста», так как у вас есть все основания попасть под европейские санкции. А мы сделаем всё, чтобы это произошло как можно скорее.

Но давайте пока забудем о штепсельных разъемах, радарах и системах наведения ракет и поговорим о чем-то более понятном, но тоже очень важном для нашего расследования. Как писал Лев Толстой: «Все счастливые семьи похожи друг на друга, каждая несчастливая семья несчастлива по-своему». Семья Николая Колесова несчастлива настолько специфическим образом, что это несчастье давно вышло за рамки семейного конфликта и сыграло ключевую роль в нашем сегодняшнем расследовании — пожалуй, самого крупного хищения в российской промышленности и оборонке
Ниже мы будем показывать достаточно много фотографий и скриншоты из видео Николая Колесова явно не из публичного доступа. Какие-то домашние съемки, непротокольные фото, семейные снимки. Ответим сразу: нет, нам никто ничего не «сливал». Никаких хакеров, никаких тайных источников. Эта не борьба башен, не войны силовиков и не какие-то там еще замысловатые интриги. Все эти фото и видео уже несколько лет лежат в абсолютно открытом доступе в телеграм-канале бывшей жены Колесова — Дианы, с которой он скандально разошелся. Сказать, что их было сложно найти — будет огромным преувеличением.

У канала Дианы Колесовой 26 тысяч подписчиков, а какие-то из ее видео в инстаграме набирали по миллиону просмотров. Это буквально было и есть на поверхности.
Там мы и нашли нашу Николь Колесову, девочку, которая в 4 года купила у завода Элекон испанскую виллу за пять миллионов евро. Вот их семейный портрет: слева Николь, справа ее сестра-двойняшка Анна, а ребенок поменьше в центре — Алексей Колесов, 2019 года рождения. По центру их папа. Ну и Путин, конечно же.

Николай Колесов познакомился с 17-летней Дианой 23 года назад в Казани. Она, будучи еще школьницей, просто шла по улице, а проезжающий мимо 46-летний Колесов увидел ее из окна автомобиля и остановился, чтобы срочно с ней познакомиться. Диана долго была просто любовницей Колесова — тот был женат, и разводиться не спешил.

Относился Колесов к Диане, мягко скажем, отвратительно. Как она рассказывает сама в одном из роликов:
Когда мне было 22 года, я была на пятом месяце беременности, его назначили губернатором Амурской области. На что он мне позвонил и сказал то, то ему не нужна беременная любовница, это портит его репутацию, я должна пойти сделать аборт <...>На что он приехал, начать угрожать, шантажировать и если что-то было не по его — он всегда поднимает руку или начинает тебя избивать, лупить страшно — по голове, по лицу, по ребрам. В итоге, мне пришлось сделать аборт...
Но Диана все же поехала с Колесовым в Амурскую область. С прошлой женой он развелся, они с Дианой поженились и завели совместных детей.

Сначала родились девочки-двойняшки. Потом, так как Колесову очень хотелось мальчика, Диана, по ее словам, сделала 12 процедур ЭКО — и наконец-то родился сын Алексей.

Они пробыли вместе почти 20 лет. На что была похожа их жизнь? С одной стороны, со слов Дианы, Колесов запер ее в четырех стенах, много пил, постоянно изменял и избивал. А с другой — настоящая путинская элита высшего калибра. Диана с головы до ног в бриллиантах и украшениях.

Ей подарили серебристый Роллс-Ройс с номером 777.

У нее также есть кабриолет Роллс-Ройс (видимо, на лето) и внедорожник Бентли Бентайга за 10 млн.

Просто посмотрите на домашние интерьеры, которые случайно попадают в кадр: дворцовые интерьеры, семейные портреты, мраморные лестницы с коврами, домашние лифты.

И это интерьеры даже не главы госкорпорации, а директора одного из множества холдингов, входящих в Ростех, как это возможно вообще? У них на домашних праздниках выступают звезды.

Они светски вращаются в высшем обществе: вот на фото Колесовы в вечерних нарядах с Сергеем Чемезовым и его женой. А на другом снимке Диана приобнимает главу Татарстана Рустама Минниханова.

А еще были крестины маленького Алеши в церкви, которую построил сам Колесов в Татарстане. Знаете, кто был за рулем гольфкара, который вез Колесовых к церкви? Бывший министр обороны Анатолий Сердюков. Он — крестный папа младшего сына Колесова.

Мы никогда не должны были увидеть эти фотографии. Эта тайная, настоящая жизнь путинских госуправленцев обычно скрыта от наших глаз. Но случился развод. Диана рассказывает, что Колесов все больше пил, бил ее, швырял посуду, изменял, стал абсолютно неадекватным. Условия развода действительно шокируют — Колесов лишил супругу родительских прав, заставил ее платить ему алименты, а своих троих детей она ни разу больше не видела. Уже несколько лет Колесов просто не дает им встречаться, а детям рассказывает, что их мама больна, пропала и бросила их.
Это объективно страшная ситуация для любой матери, и Диана Колесова абсолютно искренне, без задней мысли выкладывает эти фотографии, чтобы показать: вот мои дети, у меня их отобрали, я пытаюсь их хотя бы увидеть.

Она публикует все это, предположим, даже не подозревая, что тут что-то не так с их прошлым образом жизни, что кто-то может обратить внимание и возникнут вопросы. Чтобы сохранить абсолютную объективность, мы специально не связывались с Дианой Колесовой до публикации этого расследования, а использовали только то, что она уже опубликовала. Этого более чем достаточно. Там сотни фотографий и видео из разных мест, какие-то нам уже прекрасно знакомы, а какие-то нет. Мы изучили каждую из них. Каждый стоп-кадр, пытаясь понять, где это снято, что это за объект, кому он принадлежит.

Вот, например, чудесное видео. Николай Колесов зажигательно поет в караоке песню Юры Шатунова.

Сначала кажется, что это одна из вилл, которые мы вам показали. Но приглядываемся и нет — это не вилла четырехлетней дочки Колесова и точно не вилла его сестры. Другая архитектура, другие виды.
Мы конечно же заинтересовались, и нашли еще три гигантские виллы Колесова на Майорке. Вот по этому снимку несложно угадывается ландшафт сзади — это Магалуф, пляжный курорт в 15 км от Пальмы-Де-Майорки.

Вот третья, четвертая и пятая вилла главы «Вертолетов России» на Майорке. Каждый дом примерно по 750 квадратных метров, плюс гектар земли у самого моря.

Все три этих дома, которые можно оценить в десять миллионов евро, в 2024 году купил сын Николая Колесова, Алеша, тот самый крестник Анатолия Сердюкова.

На момент покупки Алеше Колесеву было четыре года, и в документах указано, что он — гражданин Испании.

Ну и сверимся на всякий случай, что именно на этой площадке перед средним домом и упражнялся в караоке Николай Колесов.

Четырехлетний Алеша купил этот дом у компании Стар, владеющей российскими оборонными предприятиями. Но сам подписать документы не смог, его представительницей выступила дочь Людмилы Тенно, то есть родная племянница Николая Колесова, Екатерина Блохина.

А еще нас заинтересовал вот этот снимок. Снова какой-то праздник, шарики, судя по узору напольной плитки — это там же в Испании, где Колесов пел седую ночь.

Но нет. Нас смущает не сильно испанская туя, елка и беседка-ротонда, которую мы раньше не видели. Это шестой дворец Колесова! На другом снимке получше видно архитектуру: какую-то невероятную лестницу с водопадами.

А вот Николай Колесов там же держит на руках именинника Алешу. Камера поворачивается и вау! Вот это дом, вот это размах! Да еще и на море!

У здания достаточно уникальная архитектура, и этот мега-дворец без большого труда можно найти в интернете. Строительные фирмы выкладывали эскизы дома и фотографии работ.

На некоторых фотографиях можно найти подсказку, которая сильно сузит поиск его местоположения — билборды украинских партий Батькивщина и Партии Регионов, которые используют вместо брезента.

В общем, дворец находится в Ялте, а его стоимость мы оцениваем миллиард рублей.
Строили этого монстра в стиле цыганское барокко в начале 2010-х. Кто должен был стать владельцем в Украине мы не знаем, но в 2015 году, после аннексии Крыма, собственником оказывается… Раменское приборостроительное конструкторское бюро — государственное оборонное предприятие, входящее в холдинг КРЭТ, который возглавлял Колесов

В конце 2015 года ялтинская вилла переписана уже на личную фирму Колесова.

С тех пор, как мы видим, Колесовы обожают там отдыхать всей семьей: устраивают какие-то фуршеты, наряжаются морячками и даже кабриолет Бентли пригнали из Москвы на свою крымскую дачу.

А вот на этом видео не очень понятно, что происходит, но Диана Колесова снимает какой-то дом в Дубае. Темно, видно плохо, но она явно пытается попасть внутрь. Дом явно не случайный, на более старом видео мы видим, что она сама там точно была — эти же терракотовые стены и арки видны в отражении кузова микроавтобуса, куда она садиться с дочкой.

Мы нашли это жилой комплекс в Дубаи, он называется «XXII CARAT VILLAS», располагается на острове Пальма-Джумейра. Сравниваем с фотографиями и видео в интернете: угадывается тот же самый бассейн, у которого Диана Колесова позирует в пилотке с георгиевской лентой.

Точно такая же входная дверь у Дианы за спиной. Правда, Колесовы усовершенствовали фойе своей дубайской виллы православной иконой-наклейкой, благословляющей гостей и хозяев. Да и в целом видео снятые внутри (очень патриотические) полностью совпадают с тем, как выглядят эти виллы в рекламных проспектах.

Это очень дорогой и эксклюзивный жилой комплекс, здесь всего 22 виллы. В каждой минимум семь спален, все отделано мрамором, личный бассейн, собственный сад, комнаты для персонала.

Одна из самых больших в этом ЖК вилл, площадью 1800 квадтрахны метров, в 2019 году была куплена компанией VELES Electronics. Эта фирма зарегистрирована в Дубае, так что владельцев не узнать, но есть контакты представителя — некая Людмила Кощеева.

В России эта женщина возглавляет компанию, которую учредил Николай Колесов.

Еще она работает заместителем генерального директора по правовым вопросам Казанского оптико-механического завода.

В общем, седьмой дворец Колесова мы оцениваем в рекордные 25 млн долларов или два миллиарда рублей.
В этом же ЖК мы обнаружили еще одну 1400-метровую виллу, ее купила некая Нэлла Мазаева.

Она пенсионерка, раньше работала заведующей библиотекой в Казанском авиационном институте. А еще она бывшая теща Колесова, мать Дианы. И это не первый раз, когда Колесов оформляет на нее активы. А еще она вместе с самим Колесовым и Людмилой Кощеевой, которую мы видели в Дубае по соседству, состояла сразу в нескольких советах директоров оборонных компаний.

Но и это еще не все. Остались ведь еще дети! Там же, на Пальм-Джумейре, мы нашли у старшей дочери Колесова Анастасии 440 метровую квартиру. Она находится знаменитом комплексе THE ROYAL ATLANTIS, стоит такая сейчас 23 миллиона долларов.

В январе 2023 она купила еще одну квартиру в жилом комплексе THE RESIDENCE в нескольких минутах ходьбы от небоскреба Бурдж Халифа. Хотя квартирой это назвать не поворачивается язык — здесь 822 квадратных метров из которых половина — гигантская гостиная, площадью с полноценную баскетбольную площадку.

Такая недвижимость стоит 10 млн долларов. В этом же доме квартира есть и у ее мужа, но поменьше — 532 квадратных метра. Общая стоимость недвижимости Колесова и его семьи только в Дубаи — 83,5 миллионов долларов. или 6,6 миллиардов рублей.

А вот это видео из телеграма Дианы Колесовой приводит нас прямиком на Рублевку. В видео она стоит перед впечатляющими кованными воротами еще незнакомого для нас дома и подзывает каких-то собак, которые находятся во дворе — Эльзу и Карамельку. Саму Диану внутрь не пускают.

Ворота настолько отличительные, что их легко можно найти на панорамах рублевской деревни Раздоры.

А вот, собственно, и сам Колесов, ровно у этих ворот.

Участок оформлен причудливо: часть на самого Колесова, часть на завод Элекон.

Его общая площадь 11 тысяч квадратных метров, здесь несколько домов, а перед ними фонтан. Серебристый Роллс-Ройс, который мы показывали выше, припаркован именно там. Стоимость такого дома сейчас около миллиарда рублей.

Еще один ролик из телеграма, этот прямо православно-патриотический. Церковь, женщины в платочках, благодать и скрепы.

Происходит это все на территории дома отдыха в поселке Балахчино в 75 км от Казани, тут что-то вроде личной турбазы.

На территории четыре гостевых дома: самый большой — площадью 2350 квадратных метров. Есть еще бани, солярий, тир, боулинг.

Мы нашли материалы публичных слушаний, выяснилось, что преподносилось это как «база отдыха Элекон». Но в который раз, прямо как и в Испании, сотрудники завода сюда не доедут.

Диана Колесова пишет, что Колесов построил эту частную турбазу не просто так. Он говорил, что эта инвестиция окупится сторицей, там можно документик подписать, в баньке попариться и эскортниц привести. Как Диана рассказывает, турбаза используется в основном для этого.
Майорка, Дубай, Москва, Ялта, Казань. Выглядит как очень сложная и запутанная логистика. Что же делать человеку, которому, чтобы отдохнуть, надо перемещаться между всеми этими местами? Конечно же нужен частный самолет. Его упоминания тоже можно найти в телеграме Дианы Колесовой. Это Bombardier Global Express, стоит 20 миллионов долларов.

Судя по данным о пересечении границы, Диана была права. Николай Колесов действительно улетел в тот день в Дубай, и именно на этом самолете. С ним на борту, была его племянница Екатерина Блохина и Екатерина Игнатова, супруга главы Ростеха Сергея Чемезова.

Николай Колесов летал на этом самолете больше 200 раз — чаще всего в Дубай и Пальму-де-Майорку. Кроме него на джете десятки раз летали маленькие собственники испанских вилл — Николь Колесова, Алексей и их сестра Анна. Они, кстати, ни разу в жизни не летали на обычных рейсовых самолетах.
Зато на вертолете — регулярно. Вот на этой фотографии сын Колесова сидит прямо за штурвалом, а рядом несложно разглядеть наклеечку с регистрационным номером 01983.

Это вертолет Agusta-Westland 109 за пять миллионов долларов. Ну действительно, было бы странно, если бы у главы Вертолетов России не было собственного вертолета.

И вертолет и самолет оформлены на одну и ту же фирму — Спецдоставка.

Фирма располагается в здании завода Элекон в Казани, записана на номиналов, но прошлой собственницей была знакомая нам старшая сестра Колесова — Людмила Тэнно.

В собственности этой же фирмы мы нашли еще один самолет. Если тот был «детским». для младших детей Колесова, то этот можно считать «взрослым».


На втором бизнес джете, Embraer Legacy 650 за 10 миллионов долларов, летают в основном старшие дети Колесова: Александр, Анастасия и ее супруг Николай Ураев. Все трое, кстати, бывшие депутаты от Единой России.

Сотни полетов — Германия, Испания, Эмираты, Франция.

Кажется, такого мы еще не видели (ну если не считать олигархов), чтобы два частных самолета на одну семью. Но госуправленец Колесов смог удивить. Общая стоимость его авиапарка 35 миллионов долларов, или 2,8 миллиарда рублей.
А теперь добавляем к этой сумме недвижимость, только ту, что нам удалось найти (девять вилл, три квартиры и дом отдыха) и получается — 14 миллиардов рублей. И это то, как живет человек, который 13 лет возглавляет оборонную госкомпанию.
Мы могли бы закончить это расследование на этом месте: топ-менеджер Ростеха, глава Вертолетов России, госуправленец — и такое необъяснимое, невообразимое богатство.

Но мы решили пойти дальше и сделать специальную часть для тех наших читателей и зрителей, кто искренне верит в то, что рассказывают по телевизору. Тех, кто считает, что «Да, бывают перегибы на местах, где-то воруют, конечно, но Путин в целом со всем разобрался. Ну или он просто не в курсе, его обманывают». Таких людей очень много.
Благодаря пропаганде они верят, что Владимир Владимирович поднял страну с колен — дикие рейдерские захваты остались в девяностых, а правоохранительные органы у нас на страже; что прокуратура, следаки, ФСБ — они обязательно разберутся, они всё расследуют, а виновные понесут наказание.
Вон же, например, гламурного замминистра обороны Тимура Иванова посадили? Посадили. А дело Оборонсервиса, когда к министру обороны Сердюкову и его возлюбленной ворвались с обыском? И в отставку отправили, не побоялись. Полковника МВД Захарченко схватили, дома нашли у него восемь миллиардов рублей наличными! Сидит. Значит, работает система.
Все вышеназванные Ивановы, Захарченко и прочие полковники ФСБ, у которых находят тонну наличных денег дома, могут нервно закурить в углу своих камер. Если честно, к ним может присоединиться и какой-нибудь Сечин или Миллер, которые платят себе «зарплату» по пять миллиардов рублей в год. Про тех, кто втихаря ворует на подрядах Минобороны и так понятно. Наш сегодняшний герой Николай Колесов переплюнул их всех.
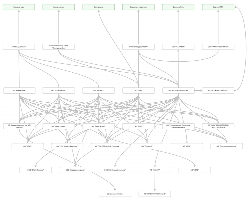
Давайте разбираться откуда деньги, для этого нам нужна вот такая схема, это ее упрощенный вид:

На ней объекты недвижимости: пять испанских вилл, ялтинский дворец, два самолета, вертолет. Дальше идет список компаний на которые они записаны или были записаны, и компаний, на которые записаны эти компании.
Обнаруживаем пять фирм, которые последовательно и отчетливо используются для оформления этих активов. А потом просто ищем, что еще этим фирмам принадлежит.
Так эта схема выглядит на самом деле:

В разных пропорциях, разных комбинациях и долях, эти пять фирм владеют 20 оборонными предприятиями в России, иногда полностью, иногда частично.
Среди этих фирм: Научно-Производственный Центр «Алмаз-Фазотрон», они производят средства радио-электронной борьбы.

Казанский Электротехнический Завод, производит системы свой-чужой.

Курский завод Авиаавтоматика, там разрабатывают и производит системы управления оружием, у них же есть небольшая доля в концерне «Штурмовики Сухого».

Казанский Оптико-Механический Завод, который делает лазерные дальномеры и тепловизоры.

Раменский Приборостроительный Завод, делают приборы и системы военной авиации.

Красногорский Комбинат Автофургонов, производящий мобильные комплексы для перевозки взрывачатых веществ.

Конструкторское Бюро Промышленной Автоматики, производит системы управления для самолетов, вертолетов и дронов.

И еще многое другое. Большая часть этих заводов когда-то полностью принадлежали КРЭТу, то есть государственной компании, которую Колесов возглавлял. А потом директор Колесов их продал сам себе.
Разберемся на нескольких примерах. Карачевский завод «Электродеталь», 1000 сотрудников, Брянская область. Делают электрические соединители для истребителей и подлодок. В 2014 КРЭТ выставляет 2/3 акций на продажу. Они достаются АО Стар, которое мы знаем как одного из собственников трех вилл на Майорке.

Оставшаяся часть завода Электродеталь в 2023 году оказалась в собственности компаний Канфинанс, Ингрупп, Риверпарк и АО Высокие Технологии.

На них же записан завод Элекон.

Другой пример: Особое Конструкторское Бюро Кабельной Промышленности. На сайте КРЭТ оно было указано как предприятие холдинга, все акции принадлежали им и Росимуществу.
Этот завод производит тысячи километров кабелей в год, которые применяются везде: в космических кораблях, боевых самолетах, подводных лодках и танках. Кабелем именно этого завода был связан с космическим кораблем Алексей Леонов во время первого в истории выхода человека в открытый космос. Предприятие оборонное: сегодня 80% продукции выпускается для обеспечения Гособоронзаказа.
А директор предприятия говорил, что это особое конструкторское бюро. Директор, к слову, Николай Ураев — по совместительству зять Николая Колесова, муж его старшей дочери Анастасии. В 2017 году логотип государственного КРЭТа чудесным образом с сайта исчезает, вместе с акциями, которые продают Высоким технологиям из нашей схемы.

А вот история перед которой снял бы шляпу даже автор советского афоризма «Тащи с завода каждый гвоздь — ты здесь хозяин, а не гость». Гвозди Колесову не нужны, но здание самого КРЭТа, то есть свое место работы фактически, он к рукам прибрал. На сайте КРЭТа несложно найти адрес их офиса — Гончарная 20/1.

Это шестиэтажное здание на Таганке в центре Москвы, 1933 год постройки.

Раньше оно принадлежало НИИ Экран, которое тоже входит в холдинг КРЭТ (то есть КРЭТ его арендовал как бы сам у себя).

Но потом неожиданно в 2023 году оказывается, что актив этот непрофильный, здание и землю выставляют на продажу (примерно в 4-5 раз дешевле реальной стоимости) и по стартовой цене его покупает никому неизвестная фирма «Московский парк».

Владелеца фирмы зовут Денис Самонов.

Он также работает водителем Николая Колесова.

Ему же отошли Роллс-Ройс и Бэнтли Дианы Колесовой после развода.

А еще именно он владеет компанией Высокие Технологии, на которую Колесов записал свои заводы.

Сейчас у здания КРЭТ новый собственник — фирма РИАЛИНВЕСТМЕНТ (она тоже есть на нашей схеме).

Формально владельцем РИАЛИНВЕСТМЕНТ числится Алмаз Гайнуллин из Казани.

Он участвует в конкурсах на бесплатные наушники.

И ищет работу.

Но параллельно с этим владеет двумя частными самолетами и вертолетом Колесова (через фирму Спецдоставка).

А еще долей в Национальной Службе Санитарной Авиации, это единый оператор всех медицинских вертолетов в стране.
Если человек попадает в серьезное ДТП, заболевает или теряется в отдаленном безлюдном районе — за ним вылетает такая воздушная скорая помощь. Вообще эту Службу однозначно называют «структурой Ростеха». Даже Росавиация пишет: Национальная Служба Санитарной Авиации Росстеха. Но нет, ошибка закралась.
Это на 50% структура Ростеха, а на 23% структура РИАЛИНВЕСТМЕНТА, как мы выяснили, личной фирмы Николая Колесова.

Возглавляет Национальную Службу Санитарной Авиации человек, который вряд ли возмутится такому положению дел — ведь это кум Колесова бывший министр обороны Анатолий Сердюков.

Наша царь-схема достаточно простая — в её центре пять фирм, формально не имеющих к Колесову никакого отношения.
Высокие Технологии — записаны на водителя Колесова.
Ингрупп зарегистрировала родившаяся в 1935 году Крайнова Диляра Мухсиновна. Она прописана по одним адресам с первой женой Колесова и летала вместе с ней на семейном джете. Скорее всего, это первая теща Николая Колесова.

Риверпарк учредила Матина Елена Михайловна. Она работает заместителем генерального директора по финансированию и кредитованию Завода Элекон. То есть, сотрудница Николая Колесова.

Канфинанс зарегистрирован на коллегу Матиной — Румянцеву Наталью Борисовну, начальницу отдела собственности на Элеконе.

Единственный, чьи отношения с Колесовым мы не смогли разгадать, это учредитель АО Стар Николай Иванович Шадрин, он раньше работал наркологом в Самаре.
А сейчас будет расследовательское чудо. Совершенно не важно на кого и как фирмы оформлены. Важно, кому они платят и кто получает там дивиденды. Они настоящие владельцы. Мы изучили их банковские проводки, а вы присядьте, пожалуйста, пойдем в порядке возрастания.
Ингрупп выплатило 1,25 миллиарда Александру Колесову, старшему сыну Николая Колесова.

Канфинанс выплатил дивидендов на сумму 2,5 миллиарда рублей и они достались Анастасии Колесовой, старшей дочери Николая Колесова.

Почти 4 миллиарда рублей от компании Риверпарк получил сам Николай Колесов

Больше Колесова получила его старшая сестра, которую мы знаем по Испании, Людмила Тэнно — 5,4 миллиарда рублей от АО Стар.

Но королева нашего рейтинга — любительница гламурных фотосессий в мехах и образе лесной колдуньи, — Екатерина Блохина. Это племянница Николая Колесова.

На свой страничке в ВК она пишет в статусе, что не нуждается в деньгах. Охотно верим!

Блохина получила дивиденды от Высоких Технологий — почти 9 миллиардов рублей.

Итого 22 миллиарда рублей. Чистыми, налоги с этого уже уплачены.

22 миллиарда рублей — одной семье топ-менеджера Ростеха. Этого хватило бы, чтобы построить 15 детских онкоцентров. Это как все выплаты 332 тысячам ветеранов Великой отечественной войны, узникам концлагерей и блокадникам в честь 80-й годовщины Победы. Это в 10 раз больше, чем было выделено на устранение последствий экологической катастрофы — разлива мазута в Анапе.
И это только от нескольких несчастных фирм, которые мы нашли. За период менее чем за три года. Безумием было бы предполагать, что это всё. Ведь мы не налоговая — у нас неполные данные, и то только до начала 2025 года. А благодаря путинской войне обороты колесовских оборонных предприятий растут в геометрической прогрессии. Но даже эта сумма — 22 миллиарда — уже больше, чем нашли дома у ФСБшника Черкалина и полковника Захарченко вместе взятых. А у них, напоминаем, вроде как хранились общаки целых ведомств.
Покажите это расследование своим знакомым, которые поддерживают Путина и войну. Спросите их: как так? Что это? Должно ли так быть, что глава государственного оборонного предприятия (будь то «Вертолёты России» или КРЭТ) получает доход, сопоставимый с годовым бюджетом целого региона — Ненецкого автономного округа, Калмыкии или Ингушетии? Один человек.
И имени его вы, скорее всего, даже не слышали до этого расследования. В глаза не видели, кто такой. А вот — чуть-чуть поскребли госуправленца и нашли 22 миллиарда дохода и недвижимости ещё на 14 миллиардов. А сколько ещё таких?
Вот это и есть настоящая путинская Россия, путинская экономика. Это та самая вертикаль власти. Огромный кусок государственного оборонного холдинга уплыл от государства и оказался в собственности директора этого холдинга. Чем это отличается от 90-х? Тем, что тогда вопросы решались бандитами на стрелках, а теперь — такими же бандитами, но в костюмах, дорогих часах и георгиевских ленточках? Суть-то от этого не поменялась.

И невозможно сказать, что это какой-то один отбившийся от рук проходимец, который втихаря что-то проворачивает. Это система воровства в госкомпании Ростех. Вот, например, когда завод Элекон купил первую испанскую виллу в 2014-м году, он на четверть принадлежал государству, Ростеху.

Когда тамбовский Электроприбор купил соседнюю виллу, он на 38% принадлежал Ростеху.

Это были не частные конторы, а оборонные предприятия с госучастием — там должны быть проверки, аудиты, особый контроль, представители государства в совете директоров. Но не возникло никаких проблем, когда кто-то принес в бухгалтерию счёт на покупку виллы на Пальме-де-Майорке, чтобы там отдыхал директор.
Колесов уже 16 лет работает в прямом подчинении у Чемезова, он его ближайший соратник. Сам Чемезов, его жена и дети десятки раз летали на самолетах Колесова, они общаются, дружат, ходят друг к другу в гости.

То же самое касается Чемезова и Путина. Там 40 лет дружбы и службы за плечами. Конечно же это система. Конечно, все всё знают. В этом и есть путинская задумка — будь то Ростех, Роснефть или Газпром.Раздать всё ценное в стране таким вот Чемезовым, которые назначат своих Колесовых, и безумные украденные миллиарды — в виде подрядов, откатов, взяток — по цепочке идут туда, куда нужно. Половину взял себе, половину отдал наверх, а там тебя прикроют.
И так — бесконечно много раз. Вот откуда берутся эти рублёвские замки, дубайские виллы, самолёты и яхты.

Некоторые наши читатели и зрители скажут: «Ну и что? Мол, хорошо, что воруют на оборонке — меньше ракет и снарядов сделают для войны». Но это не так. Путинская система прогнила до точки невозврата. Уйдёт Шойгу, Иванов, Колесов — придёт точно такой же вор. Иначе в эту систему просто не попасть.«Честный и порядочный» госуправленец будет уволен после первого же вопроса: «Простите, а зачем нам ставить на баланс завода виллу на Пальме-де-Майорке?»
Коррупция и воровство не уменьшают количество произведённых снарядов — они уменьшают количество денег в вашем кошельке. Количество школ, больниц и детских садов в вашем городе. А снаряды делали и будут делать. Потому что война жизненно необходима режиму Путина — в том числе и для того, чтобы на ней зарабатывать.
Война прекратится тогда, когда не будет Путина. И мы обязаны делать все, чтобы приблизить этот день, положить конец этой системе. Расшатать ее и выбить из состояния равновесия.
Для господина Колесова у нас плохие новости — одновременно с публикацией этого расследования мы направляем официальные жалобы: в Генеральную прокуратуру РФ — по факту коррупционных действий, в Следственный комитет — по факту хищения государственного имущества, в Федеральную антимонопольную службу — чтобы проверили законность сделок по покупке заводов, и в ФСБ — чтобы посмотреть, могут ли они расследовать настоящие преступления, или только умеют ловить детей, написавших что-то антивоенное в соцсетях или вышедших на улицу с плакатом.
Пять вилл Колесова, которые мы обнаружили в Испании, мы потребуем срочно арестовать. Доказать, что вся эта схема с оформлением недвижимости на малолетних детей — фикция. Настоящий владелец Колесов, а он под санкциями, значит имущество подлежит заморозке. Мы будем требовать, чтобы под европейские санкции попали все взрослые родственники Колесова. Для этого есть все основания: они сами занимают должности в подсанкционных компаний, зарабатывают на оборонке и являются фиктивными собственниками активов, которые на самом деле принадлежат Колесову.
Они, к слову, этих санкций очень боятся и очень трясутся за сворованное. Чтобы спрятаться от европейских властей, после начала войны они скупили себе иностранные паспорта. Гражданство Сербии мы обнаружили: у взрослой дочери Колесова, Анастасии, ее мужа Николая Ураева и его мамы. Такие же паспорта у сестры Колесова — Людмилы Тэнно, ее дочери Екатерины Блохиной, у ее мужа, и ее детей. Даже у первой жены Колесова есть сербское гражданство. У младших детей Колесова, напоминаем, гражданства Испании и Кипра. Патриотично, правда?

В общем, во всех этих странах мы напишем заявление: вы выдали паспорта семье российских оборонщиков, бенефициарам войны, и благодаря этому Колесову удалось сохранить вообще все, что он успел себе накупить в Европе.
Помогите распространить это расследование — его текстовую версию и видео. Ютюб в России почти заблокирован, каждый лайк и комментарий под видео помогает сделать так, чтобы его увидело больше людей.